时间:2023-04-07 编辑:笑话
3Ds MAX是很多伙伴常会使用到的一款办公软件,那你晓得3Ds MAX使用切角命令的操作教程吗?如若不了解的话,就看看下文3Ds MAX使用切角命令的操作教程吧。
3Ds MAX使用切角命令的操作教程

打开3Ds MAX软件

用长方体拉出一个长方体

用移动工具选中长方体,右击鼠标,把长方体转化成可编辑多边形

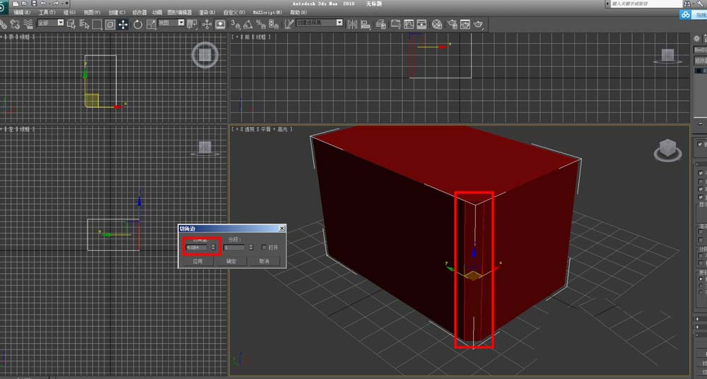
选择需要切角的边

在编辑界面往下拉,找到切角命令

调节切角量可看到切掉的部分变大了

增加分段,切角的地方就变圆滑了

进入线框显示,能看到分段的地方有很多线条,分段的线条越多,圆角就越圆滑

3Ds MAX相关攻略推荐:
3Ds MAX怎么做出立体灯笼模型?制作立体灯笼模型教程分享
3Ds MAX如何制作弹簧动力学对象?创建弹簧动力学对象教程分享
上面就是小编为大家带来的3Ds MAX使用切角命令的操作过程,一起来学习学习吧。相信是可以帮助到一些新用户的。